home
About Us
Management
Services
Key Features
Our client
Contact Us
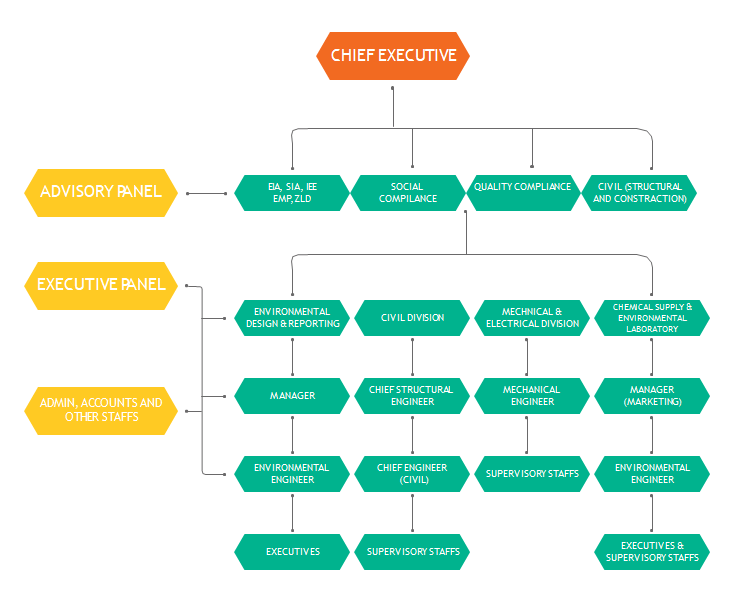
Organogram
Organogram
Login
×
User ID
Password
Home
About Us
Services
Management
Our client
Key Features
Contact Us